Importing applications
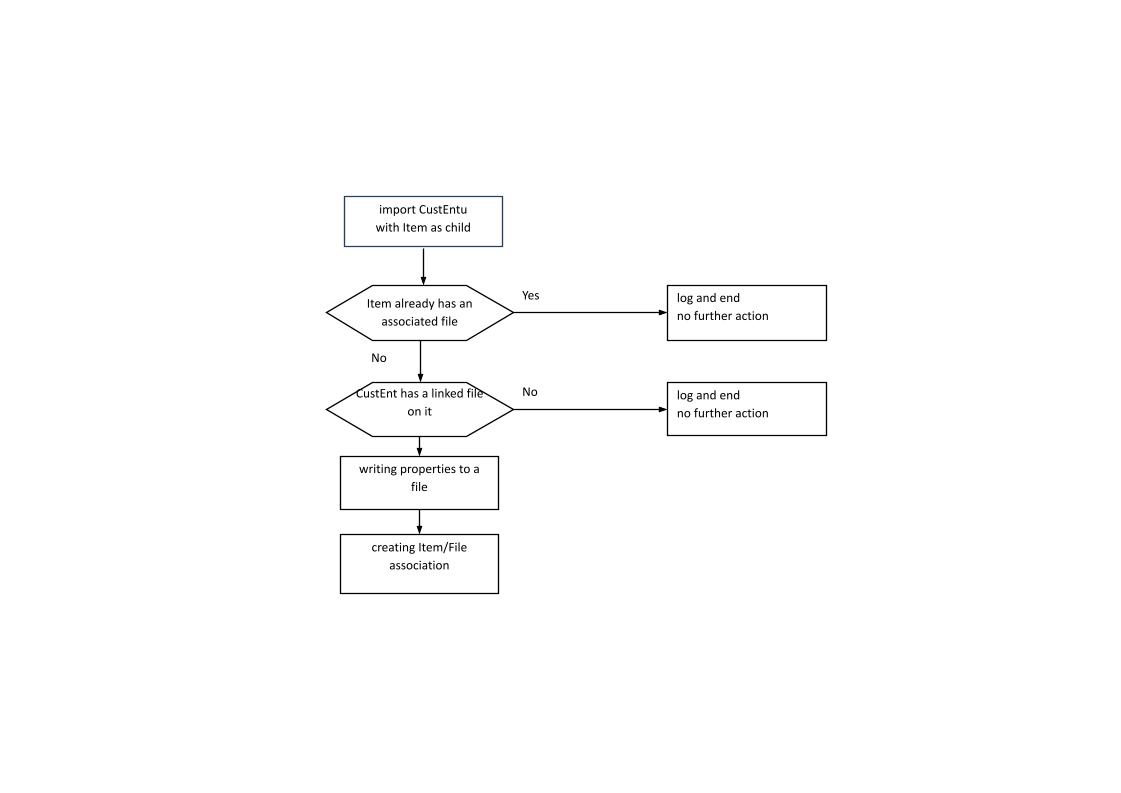
Associating an imported item with a file
if an item linked to this CustomObject is also imported when importing a CustomObject entity, it is checked if the CustomObject also has a file linked to it. If so, and this file is not yet associated with any item, the association between this file and the item linked to the CustomObject is performed.

This process is not bound to the settings in the ec configuration on the "Item" tab, checkbox "Import associations" !